Мэрия Казани опубликовала сведения о новых перекрытиях дорог

В сборнике документов мэрии, который вышел сегодня, опубликованы распоряжения об ограничении движения транспорта по ряду улиц Казани.
Так, до 12 июня будет перекрыт тротуар по ул. 2-й Юго-Западной, в районе дома №36. Это нужно для реконструкции внутриквартальных тепловых сетей в квартале 53.
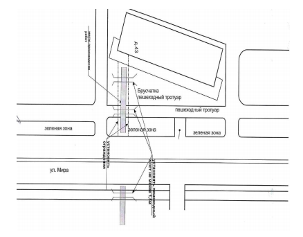
С 1 по 5 июня будет прекращено движение пешеходов по ул. Мира, в районе домов №32 и №43, для перекладки сетей теплоснабжения по объекту.
Для проведения реконструкции внутриквартальных тепловых сетей в квартале «Гривка» с 28 мая по 15 июля будет ограничено движение по ул. Односторонка Гривки, на участке от дома №31 до №39, с 5 до 8 июня — по ул. Односторонка Гривки в районе пересечения с ул. Поперечно-Гривской.
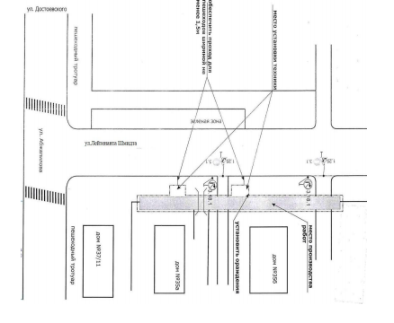
Перекрытие дорог ожидается и на ул. Лейтенанта Шмидта в районе зданий №35а и №35б:
— с 1 по 28 июня — тротуар;
— с 2 по 4 июня и с 12 по 15 июня — местные проезды.
Для переноса воздушных линий связи в кабельную канализацию по ул. Вишневского, в районе домов №59 и №61, дорогу закроют с 28 мая по 23 июня.
В целях безопасного проезда транспортных средств, безопасного движения пешеходов при установке ограждений при производстве работ для капитального ремонта сетей на Чкалова закроют дорогу в несколько этапов:
I этап — ул. Чкалова, между домами №9 и № 10, — с 19.00 5 июня до 6.00 8 июня;
II этап — ул. Чкалова, между домами №9 и №8, — с 19.00 12 июня до 6.00 15 июня;
III этап — ул. Полевая, между домами №7 и №9 по ул. Чкалова, — с 19.00 19 июня до 6.00 22 июня.
Для ремонта ул. Гвардейской от ул. Аметьевская магистраль до ул. Даурской на этом участке перекроют движение с 28 мая по 13 июля.
Для работ по устройству заезда и выезда для строящегося объекта: «Комплексная застройка» 70-й микрорайон Ново-Савиновского района г. Казань. Жилой дом №70-2. Жилой
дом №70-3» по ул. Сибгата Хакима, в районе дома №70 в направлении движения автотранспорта в сторону ул. Нигматуллина, — с 1 июня по 7 июля.
Ранее в Казани до 30 октября уже перекрыли несколько улиц.
ОбществоИнфраструктура Татарстан